-
Главная
-
Каталог запасных частей
-
EP Equipment
-
Электротележка для поддонов
-
Max Series
-
EPT20-18WA
Запчасти на Электротележка для поддонов EP Equipment EPT20-18WA Max Series
0101 Double-Wheels Lifting Structure 双轮起升结构
0102 Double Load Wheel 双轮承载轮
0103 Cover Assembly 外罩总成
0104 Caster Assembly 万向轮
0105 Battery Box 电瓶箱
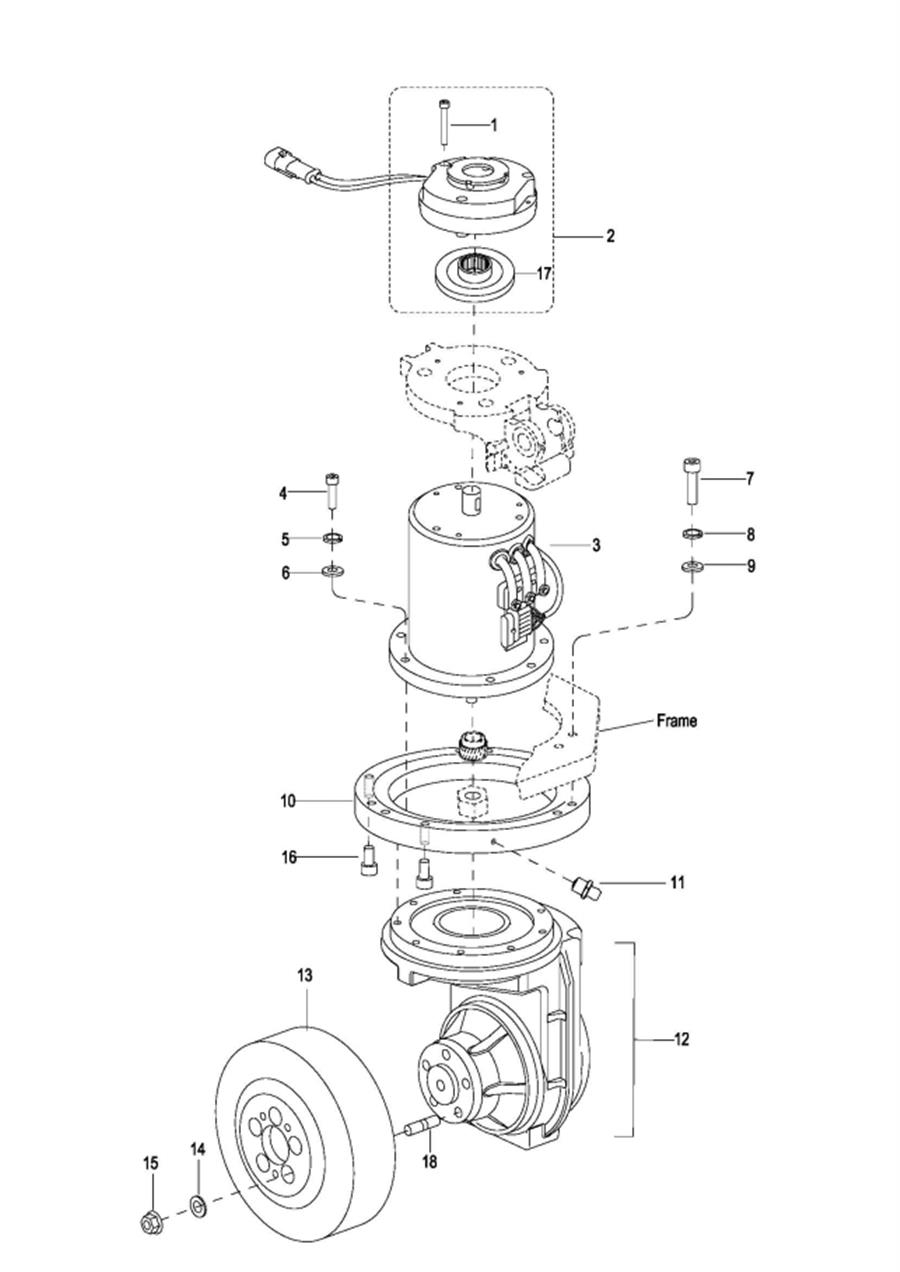
0201 Driving Assembly,DC 直流驱动总成
0202 Driving Assembly,AC 交流驱动总成
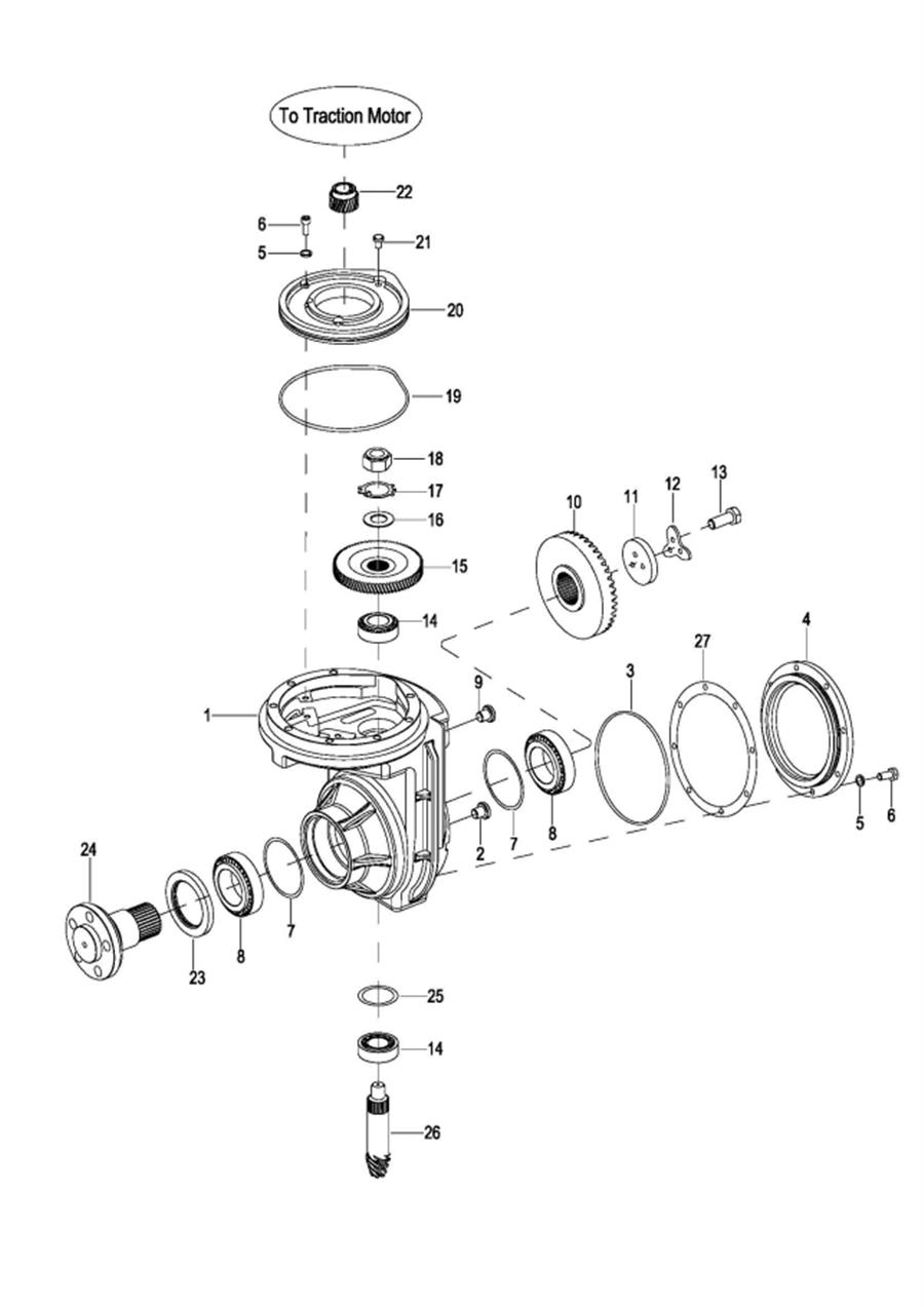
0203 Gear Case Assembly 减速箱总成
0204 Motor Assembly,DC 直流电机总成
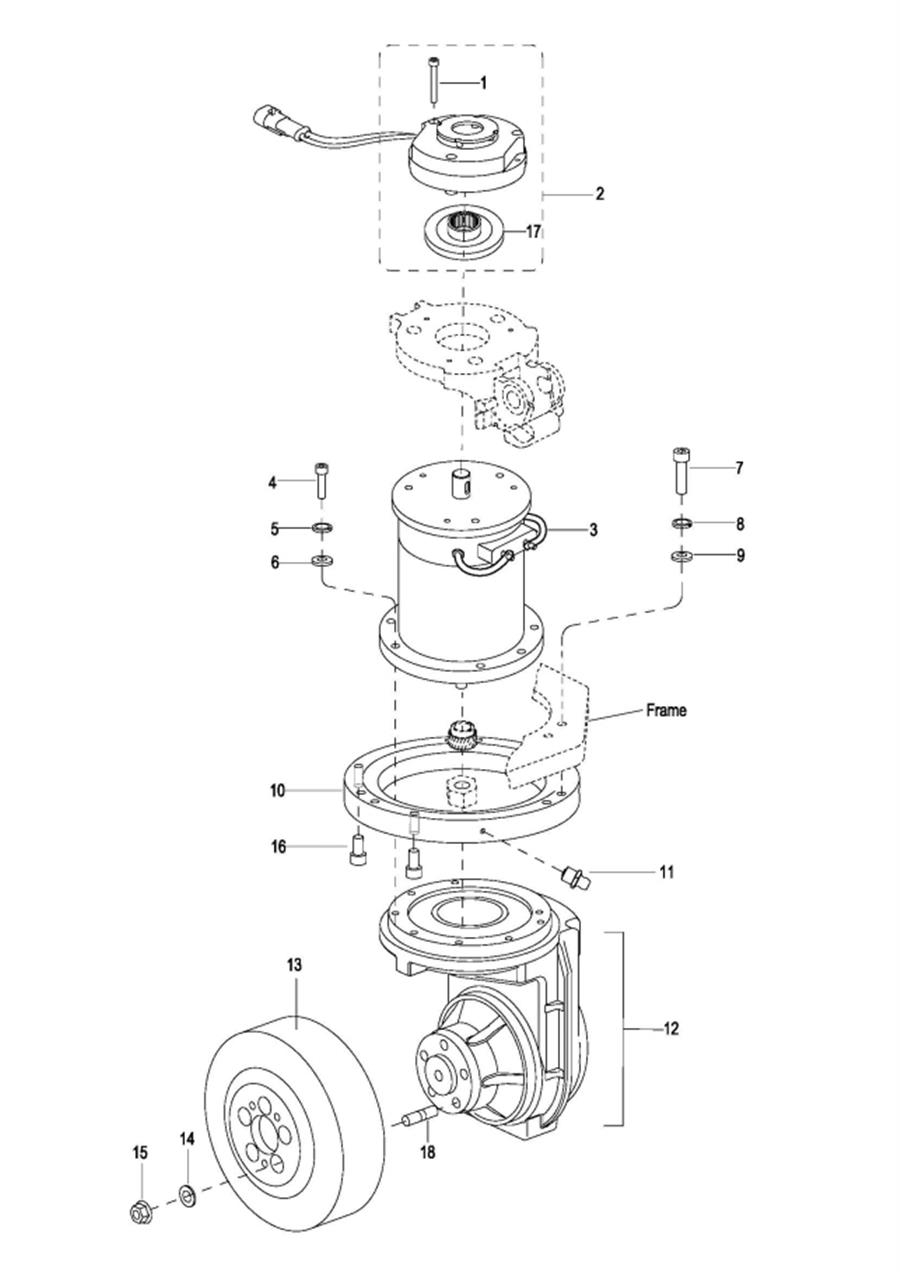
0205 Motor Assembly,AC 交流电机总成
0301 Operating Control System 操作系统
0302 Control Pod Assembly 操作手柄头总成(S.N. before-327100158)
030201 Control Pod Assembly 操作手柄头总成(S.N. after 327100159-)
0303 Upper Cover Assembly 上盖总成 (S.N. before-327100158)
030301 Upper Cover Assembly 上盖总成 (S.N. after 327100159-)
0304 Button Reverser Assembly 紧急反向开关总成
0401 Hydraulic System 液压系统
0402 Hydraulic Pump Assembly 液压站总成
0403 Lifting Cylinder 起升油缸
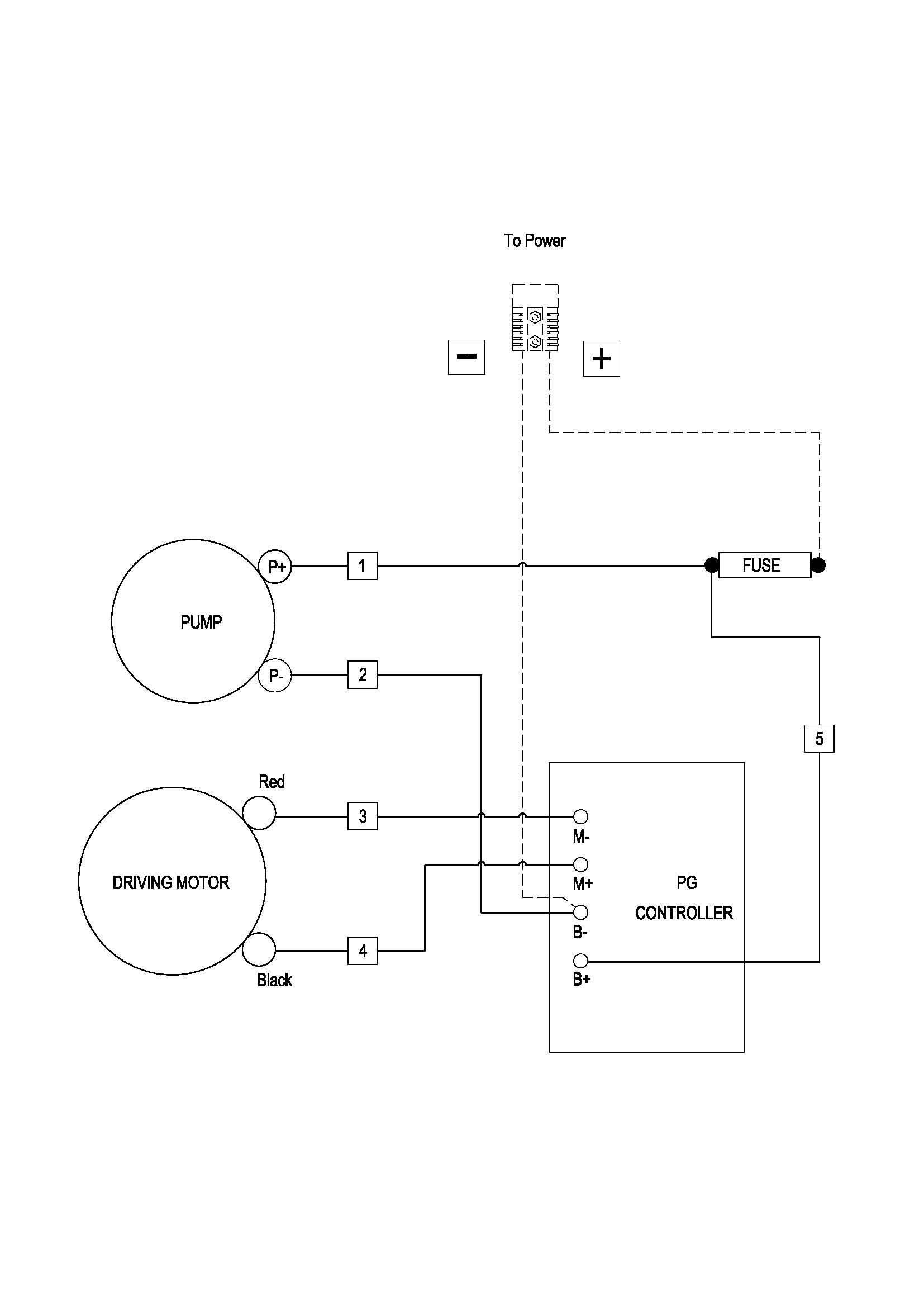
0501 Electrical System,DC 电气系统,DC
0502 Contactor Panel Assembly,DC 电器安装板总成,DC
0503 Wire Harness,DC 线束,DC
0504 Cable Assembly,DC 电缆总成,DC
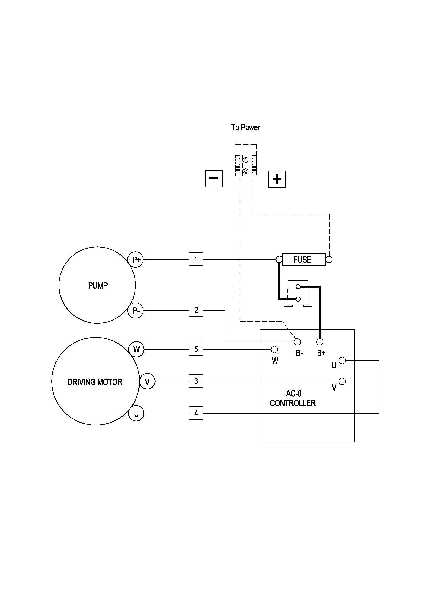
0505 Electrical System,AC 电气系统,AC
0506 Contactor Panel Assembly,AC 电器安装板总成,AC
0507 Wire Harness,AC 线束,AC
0508 Cable Assembly,AC 电缆总成,AC