Запчасти на Ричтрак EP Equipment CQD15SD CQD Series

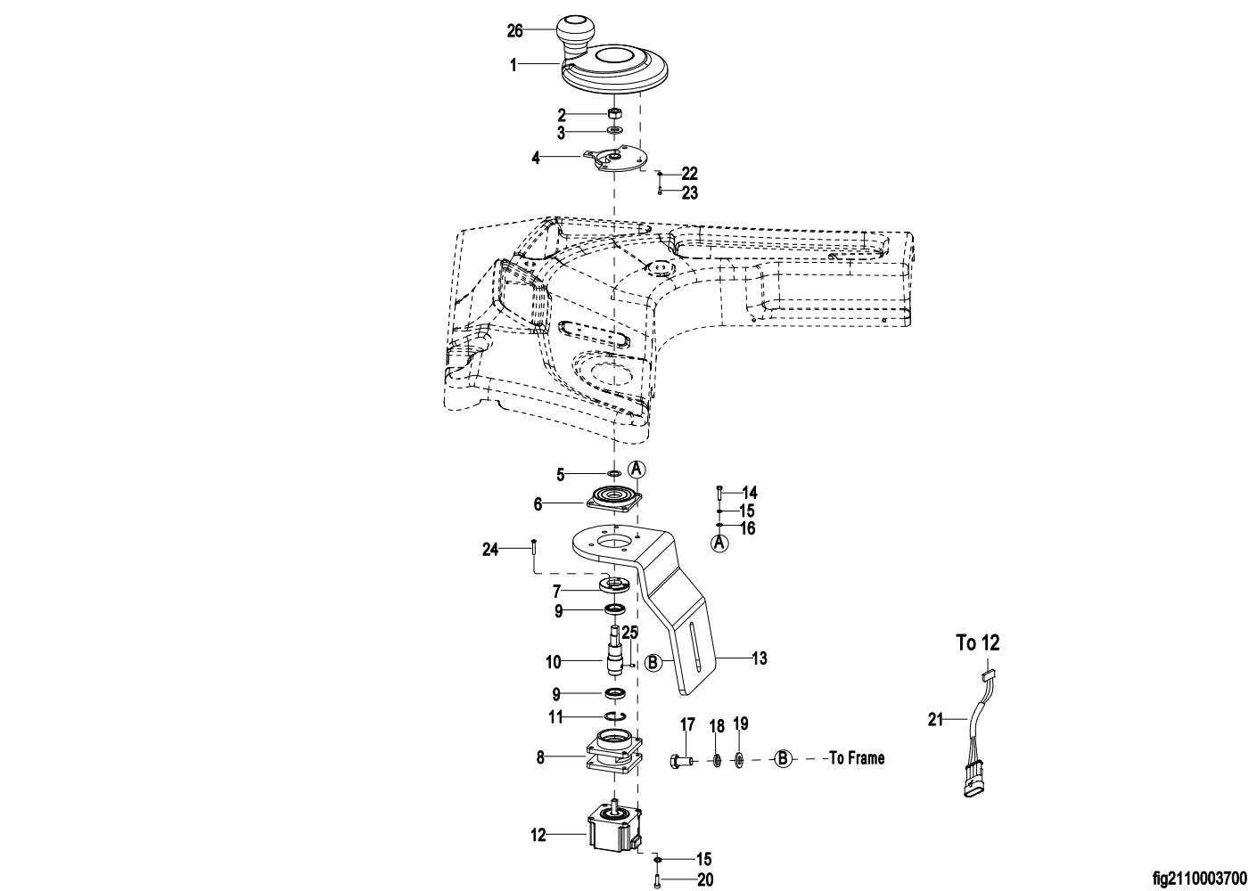
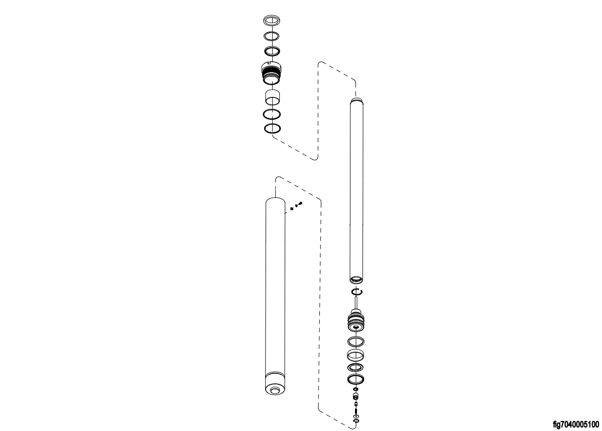
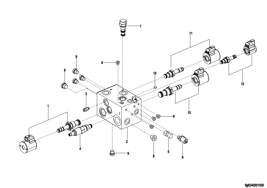
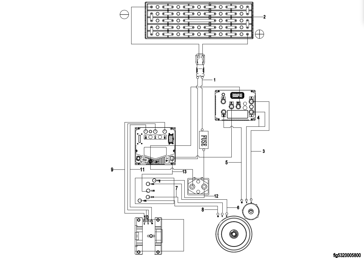
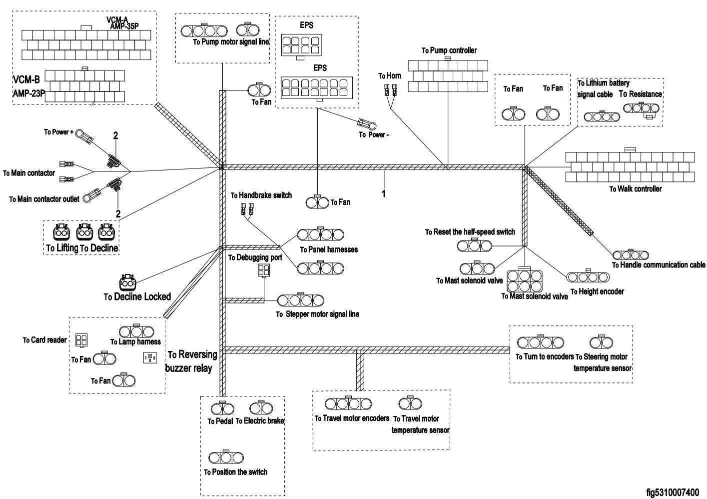
0101 Frame System 车身系统 0102 Backrest 靠背 0103 Balance Wheel Assembly 平衡轮总成 0104 Front Tires 前轮机构 0105 Image System 无线影像系统 0201 Operating Control System 操作系统 0301 Driving System(ZK25) 驱动系统 0302 Gearbox (ZK25) 变速箱 0401 Pump & Motor Assembly 液压站总成 0402 Hydraulic System 液压管路 0403 Main control manifold 主控制阀 0404 Forward control manifold 前移控制阀组 0405 Forward side-shift manifold 倾斜侧移阀组 0501 Electrical System电气系统 0502Electrical Assembly 控制器装配总成 0503 Master Wiring Harness主线束 0504 Cable Assembly 电缆总成 0505 Lithium Battery Assembly(405Ah)电瓶总成 0506 Lithium Battery Assembly(560Ah)电瓶总成(S.N.before-9332100042) 050601 Lithium Battery Assembly(560Ah)电瓶总成(S.N.after 9332100043-) 0601 Triplex Mast Assembly三级门架总成 0602 Scissors Assembly剪刀叉总成 0603 Double Scissors 双剪叉结构 0604 Lift Cylinder起升边缸 0605 Free Lifting Cylinder自由起升油缸 0606 Triplex Mast Lifting Oil Pipe Assembly三级门架起升油管总成 0607 Oil Pipe Assembly油管总成 0608 Oil Pipe Of Scissors剪刀叉油管 0609 Baffle Frame Assembly挡货架总成 0610 Fork Assembly货叉总成 0611 Shifter Side Assembly侧移器总成 0612Tilt Cylinder倾斜油缸 0613 Leading Cylinder-L左前移油缸 0614 Leading Cylinder-R右前移油缸 0615 Windshield Assembly安全挡板总成 0616 Cart Option推车 0701 Labels(标贴)